
A análise da árvore de problemas (também conhecida como diagrama de causas-efeitos) é um método útil para ver as causas e os efeitos de um problema juntos e para criar metas e estratégias de acordo (Mahto e Kumar, 2008, p. 22-23). Permite também o trabalho em equipa e a criação de uma ordem hierárquica de problemas e efeitos. No meio da árvore de problemas está o principal problema ao qual o projeto pretende intervir. O seu principal problema no projeto, se resolvido, deve contribuir para o objetivo geral do projeto. Em outras palavras, o objetivo geral do projeto não incluirá diretamente um problema que você superará completamente durante o projeto, mas expressará uma situação geral visando uma situação negativa resultante dos efeitos desse problema. Por exemplo, se identificou o desemprego dos jovens como o principal problema do seu projeto, todos os objetivos e atividades para combater esta situação contribuirão para a consecução do objetivo global. Por conseguinte, o seu projeto contribuirá, em certa medida, para o objetivo geral, abordando este problema.

Pode também utilizar um guia de subvenções ou um convite à apresentação de propostas se tiver dificuldade em relacionar o seu problema principal com o objetivo geral. As instituições e programas de subvenção têm as suas próprias prioridades e objetivos. Você pode usar os sub-propósitos desses programas enquanto determina seu propósito geral. Assim, ao referenciar esses objetivos, você também demonstra a relevância do seu projeto para o programa. Neste caso, pode utilizar estes subobjectivos do programa tal como estão, ou pode utilizar frases originais. Por outro lado, você pode definir um objetivo geral exclusivo usando a árvore que você criou. Neste caso, você precisará resumir brevemente os efeitos no topo da hierarquia em uma frase única e abrangente. Quando consideramos um programa de bolsas relacionado com jovens, um objetivo geral pode ser determinado da seguinte forma: "contribuir para a redução da desvantagem social e económica dos jovens e para a melhoria do seu bem-estar psicológico".
Depois de identificar o seu principal problema, você precisa identificar os fatores que o causam. Você deve organizar qual elemento causa qual problema hierarquicamente, colocando-os em uma ordem. Se tomarmos o exemplo do desemprego juvenil numa região, a falta de experiência profissional pode ser uma das principais razões para o desemprego juvenil. A razão para a falta de experiência profissional pode ser listada como a falta de oportunidades de estágio, o baixo número e capacidade das empresas no campo onde os jovens se formam, a falta de habilidades básicas de comunicação entre os jovens, a falta de planejamento de carreira, apoio e orientação para os jovens, etc. Entre esses subproblemas, é possível fazer uma análise mais profunda. Se tomarmos como exemplo o subproblema da falta de competências básicas de comunicação nos jovens, a falta de formação adequada em competências básicas de comunicação nas escolas, a falta de conhecimentos, competências e capacidades suficientes das famílias sobre as competências básicas de comunicação, os espaços e atividades limitados de socialização e comunicação podem ser enumerados como problemas de raiz. Esse sequenciamento pode ser realizado e detalhado até que as causas raiz sejam atingidas.
Na medida em que o problema principal é detalhado, ele poderá ser bem analisado, e metas e estratégias poderão ser determinadas. Planejar as atividades necessárias para esses objetivos e estratégias também está relacionado a uma boa análise nesta etapa. Os subproblemas identificados se transformarão em atividades que serão organizadas para alcançar as metas e objetivos nas etapas seguintes (Vesely, 2008).
No topo do seu problema principal na árvore de problemas, há os efeitos deste problema principal. Os efeitos que irá detetar devem ser detalhados na secção «impacto» do formulário de proposta de projeto. Por esta razão, é importante considerar todos os efeitos e partes interessadas ao analisar o problema na primeira fase. À semelhança da análise dos problemas, quanto mais pormenorizada for a análise de impacto, mais bem sucedida e abrangente será a lógica de intervenção. Isto permitir-lhe-á detalhar os indicadores que irá determinar na medição dos efeitos do seu projeto e medir o sucesso de uma forma mais abrangente e objetiva. Mais uma vez, se dermos um exemplo do principal problema do desemprego juvenil, este problema pode conduzir a um aumento da depressão, da criminalidade, do consumo de substâncias nocivas, dos cigarros e do álcool, da inatividade social, da exclusão social dos jovens e de empregos que exigem baixas qualificações, em vez de empregos de valor acrescentado nos domínios em que os jovens são formados. Estes efeitos podem ser ainda mais aprofundados e detalhados. Por exemplo, o aparecimento de depressão nos jovens pode causar um aumento das taxas de suicídio, uma diminuição das expectativas dos jovens em relação à vida e à desesperança, um aumento do consumo de drogas para a depressão, um aumento dos serviços de psicólogo/psiquiatria, etc.
As causas e efeitos do problema principal também podem estar relacionados a mais de uma subcausa e efeito. Nesse caso, conectar os itens na árvore de problemas com setas e linhas evitará confusão.


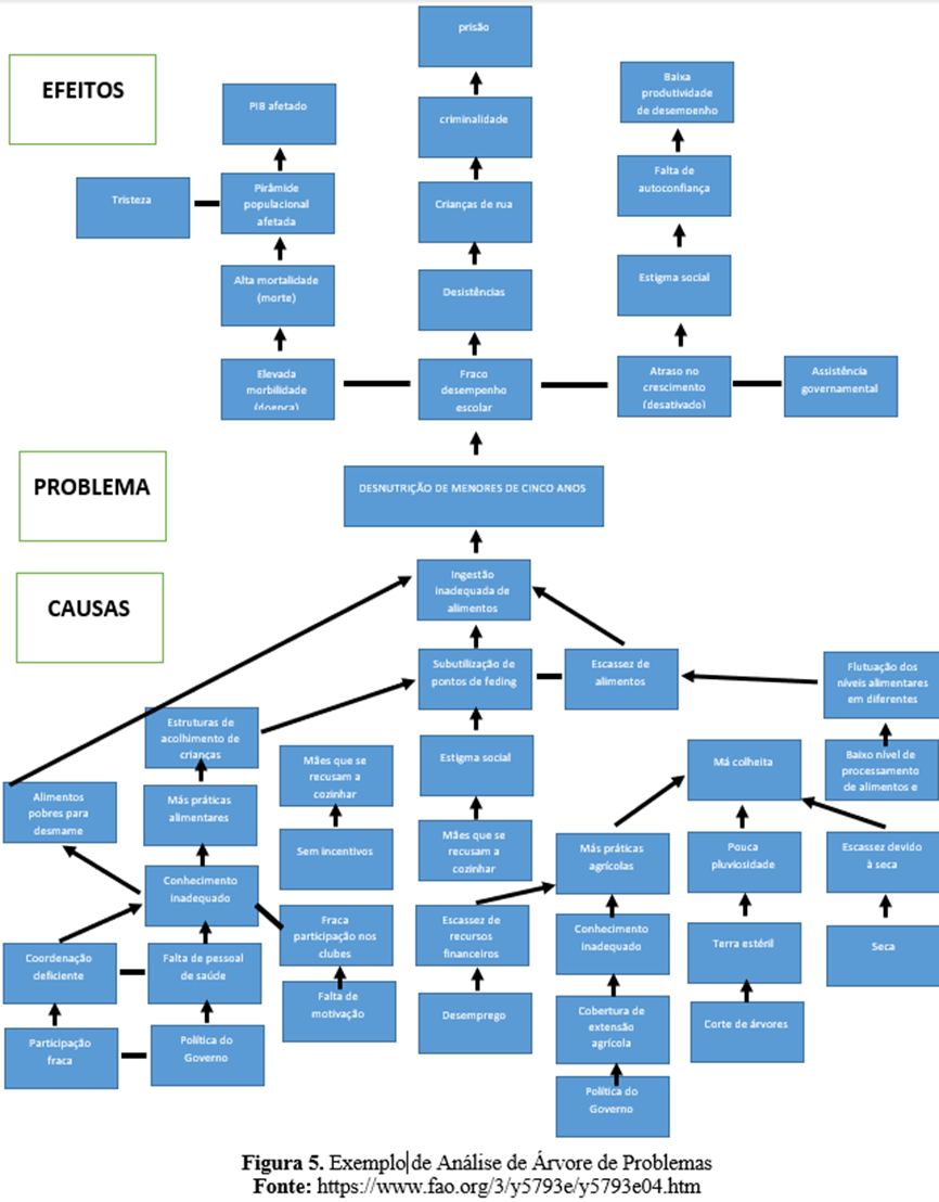
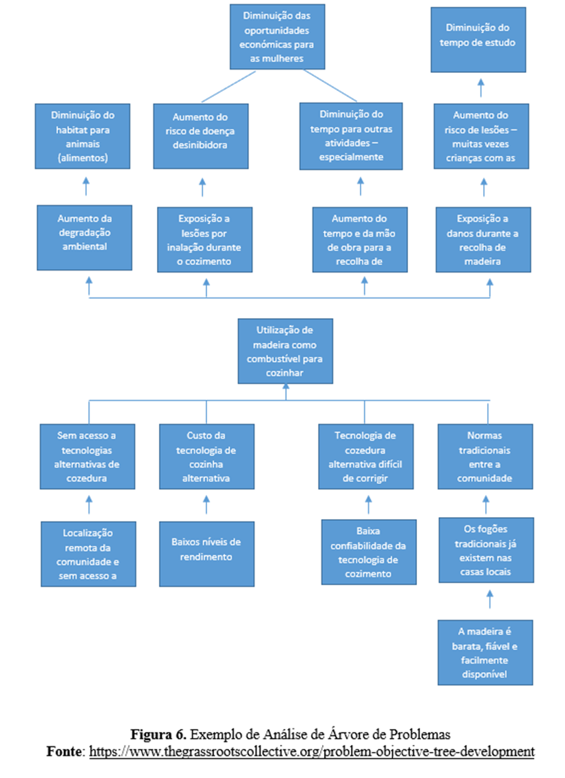
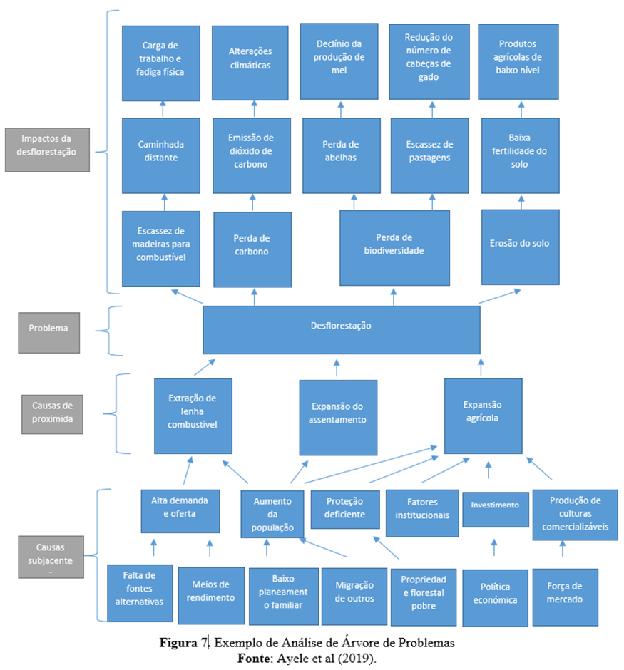
Exemplos de análise de árvore de problemas













