Globalmente, uma meta-análise começa pela formulação das questões de investigação. As questões de investigação devem ser testadas com base nos estudos publicados. Os estudos publicados precisam de informações suficientes para calcular os tamanhos dos efeitos, o que é essencial para uma meta-análise. Critérios abrangentes de inclusão e exclusão são estabelecidos para determinar quais estudos se qualificam para inclusão na meta-análise. Os dados podem ser submetidos a análise estatística uma vez reunidos os tamanhos dos efeitos e as características do estudo. A etapa subsequente envolve a interpretação dos resultados e a preparação de relatórios para compartilhar os resultados (Cheung, 2015).
A realização de uma meta-análise envolve critérios de elegibilidade predefinidos, variáveis de exposição, resultados primários e secundários de interesse e um plano de análise. Indicações e metodologias adequadas, minimizando o risco de viés e evitando conclusões enganosas são importantes. A meta-análise é reconhecida como a abordagem ideal para avaliar e estudar objetivamente as evidências referentes a uma questão específica, fornecendo um alto nível de evidência e contribuindo para o avanço do conhecimento.
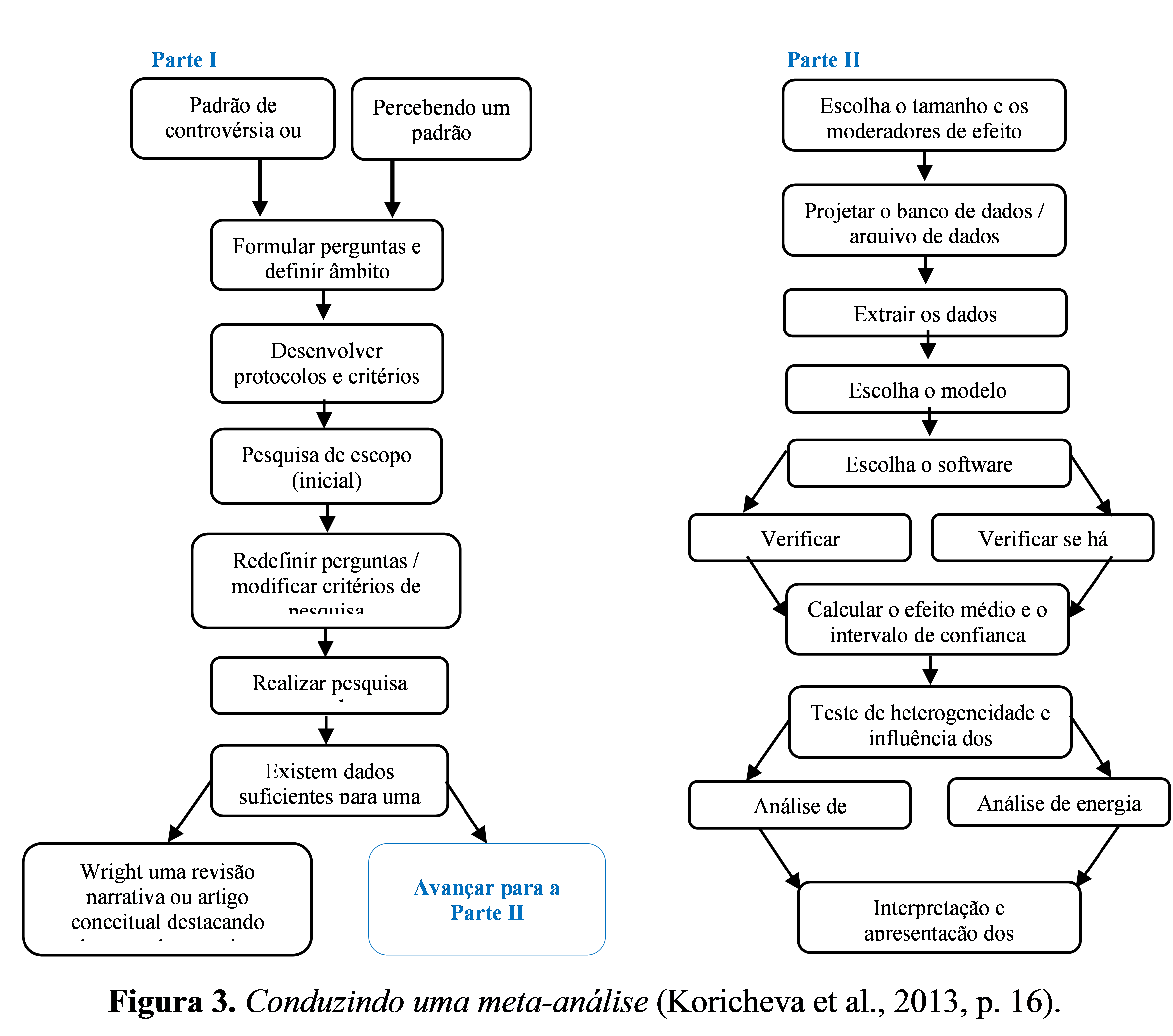
Sen e Yildirim (2022) Organize o processo obrigatório de uma meta-análise nas seguintes etapas:
- Formulação da Pergunta de Investigação e da Equipa: O processo começa com a formulação de uma pergunta de investigação direta e a constituição de uma equipa de investigação.
- Conceber e Executar uma Estratégia de Pesquisa: Uma estratégia de pesquisa sistemática é crucial para encontrar todas as provas disponíveis a partir de fontes publicadas e não publicadas.
- Triagem e extração de dados: Deve ser tomada uma decisão sobre a seleção de estudos apropriados a partir dos estudos coletados. Estudos relevantes são rastreados e os dados são extraídos desses estudos.
- Avaliação e Análise Críticas: Devem ser realizadas análises de sensibilidade/controlo de qualidade. Cada estudo deve ser avaliado criticamente quanto a potenciais enviesamentos, e as evidências devem ser avaliadas e analisadas.
- A dimensão do efeito para os estudos escolhidos deve ser determinada e calculada separadamente para cada estudo.
- Os dados precisam ser agrupados e é importante calcular uma estatística resumida, bem como um intervalo de confiança.
- Análises adicionais (heterogeneidade, viés de publicação) devem ser feitas.
- Devem ser realizadas análises do moderador para as variáveis moderadoras.
- Interpretar os resultados e tirar conclusões (inferências) com base neles.
- Elaboração de relatórios e divulgação de resultados: As etapas mencionadas acima devem ser relatadas juntamente com os resultados da meta-análise.
A Figura 3 mostra a fase inicial do desenvolvimento de uma pergunta e da busca metódica de estudos relevantes na literatura primária (Parte I), bem como a fase em que você coleta dados de publicações, realiza análises estatísticas e apresenta e explica suas descobertas (Parte II).

Os métodos de meta-análise avançaram notavelmente nos últimos anos (Irsova et al., 2023). Realizar uma meta-análise não é conceitualmente diferente de um estudo empírico, porque às vezes problemas estatísticos atrapalham você. No entanto, os pesquisadores geralmente projetam um estudo com suas habilidades estatísticas em mente ou seguem um design estabelecido que lhes permite replicar uma abordagem analítica padrão. A diferença entre um bom e um mau estudo empírico muitas vezes se resume a saber se uma pergunta interessante está sendo feita e a qualidade e quantidade dos dados coletados usando uma técnica de amostragem imparcial. Os mesmos princípios aplicam-se à meta-análise, onde técnicas recentemente desenvolvidas permitem conclusões sólidas, mesmo quando confrontadas com desafios na literatura empírica subjacente (Irsova et al., 2023).
Apesar da aparência linear do esboço do processo (Fig. 2), muitas vezes há incerteza levando a que certas etapas sejam repetidas. Durante a Parte I, o pesquisador pode achar necessário iterar através de vários ciclos de pesquisas de escopo, ajustando as perguntas do estudo e modificando o protocolo e os critérios de pesquisa até ter certeza de que uma pesquisa abrangente produzirá os resultados desejados. Uma breve descrição do que cada etapa envolve cada etapa do processo.

